• 回复
  • 收藏
  • 点赞
  • 分享
  • 发新帖

做个buck降压开关电源,想找一个IC,不知道有没有这样的IC,多谢!

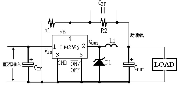
如图所示的BUCK降压电源,LOAD端的输出电压等于 VREF*{1+(R2/R1)},因为VREF是固定不变的,我们通常的做法是改变R1或者R2阻值来改变输出电压,

但我现在有一种应用,需要IC有一个VREF脚,我人为的给这个VREF脚输入电压,从而改变BUCK的输出电压,而不是改变R1与R2的值来改变输出电压,

请问有这样的IC吗?

 

全部回复(14)
正序查看
倒序查看
ST伟
LV.2
2
2012-02-10 09:49
VREF对于的脚位为内部的个比较器,这个电压都是固定的
0
回复
lxgmvp
LV.7
3
2012-02-10 10:02

有,cup供电不就是这样滴?

0
回复
wuyuki
LV.5
4
2012-02-10 10:03
没发现
0
回复
2012-02-10 10:18
自己搭个电路就行......
0
回复
88931399
LV.4
6
2012-02-10 10:19
@wuyuki
没发现
用TL494做了
0
回复
hour
LV.6
7
2012-02-10 11:23
@qinzutaim
自己搭个电路就行......

想用现成的IC,怕自己搭的电路不稳定

0
回复
lxgmvp
LV.7
8
2012-02-10 13:03

类似这种控制方式NCP5380 

0
回复
zq2007
LV.11
9
2012-02-10 13:09
@hour
想用现成的IC,怕自己搭的电路不稳定
这个LM2596就是你要的类型。还有LM2576 34043等
0
回复
hour
LV.6
10
2012-02-11 09:52
@88931399
用TL494做了

88931399你好,这个电路用TL494做的,改变V2的电压(0-5 V),能使OUT端的电压发生变化吗?多谢!

    

0
回复
88931399
LV.4
11
2012-02-11 10:51
@hour
88931399你好,这个电路用TL494做的,改变V2的电压(0-5V),能使OUT端的电压发生变化吗?多谢![图片]    
可以的,貌似R5,R6阻值应该对调一下,R11的另一端应该接地才可恒流.
0
回复
hour
LV.6
12
2012-02-11 15:37
@88931399
可以的,貌似R5,R6阻值应该对调一下,R11的另一端应该接地才可恒流.

看出来了,谢老师

0
回复
hour
LV.6
13
2012-02-12 19:53
@88931399
可以的,貌似R5,R6阻值应该对调一下,R11的另一端应该接地才可恒流.

老师,我思考着将Q3改成MOS,有什么好办法吗?

0
回复
zq2007
LV.11
14
2012-02-12 20:14
@lxgmvp
类似这种控制方式[图片]NCP5380 
Diodes有一款可以满足你的要求。
0
回复
hour
LV.6
15
2012-02-12 22:40
@zq2007
Diodes有一款可以满足你的要求。
Diodes的什么产品噢,其实要求不高用494也能做
0
回复