• 回复
  • 收藏
  • 点赞
  • 分享
  • 发新帖

100W防水电源大家做的成本能控制在多少

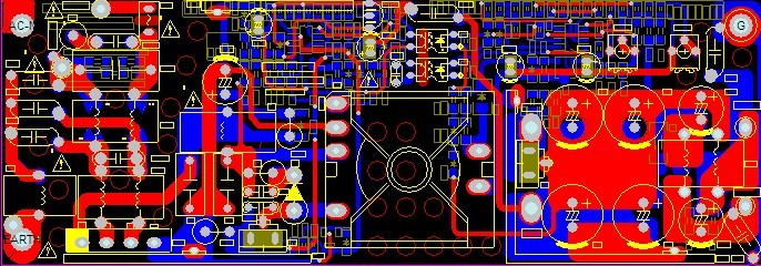
   附件是前段时间做的一个100W防水的案子PCB,客户要求 效率  100-240VAC.36V/2.6A要求大于87%,要能过相关认证,符合IP65  ,计划设计所有成本控制在40以内。各位兄弟帮忙评估评估。按现在这种设计在那还可以优化。
 
全部回复(11)
正序查看
倒序查看
hzwlz
LV.5
2
2013-08-05 21:14
成本太低了
0
回复
weigq888
LV.4
3
2013-08-06 08:01
@hzwlz
成本太低了
0
回复
2013-08-06 08:51
@weigq888
[图片]
很明显只能选择单级PFC,但是做这么大功率,它的稳定性很难把握,虽然单级能做到100多W,可是,一个弄不好,就废咯!   现在电源都越来越难做了……
0
回复
2013-08-06 08:54
@weigq888
[图片]
按1W一块钱算,至少也得100元吧,再加上防水,要灌胶,这胶的钱也要40啊
0
回复
weigq888
LV.4
6
2013-08-06 13:04
@weirongshi
很明显只能选择单级PFC,但是做这么大功率,它的稳定性很难把握,虽然单级能做到100多W,可是,一个弄不好,就废咯!  现在电源都越来越难做了……

次电路就是单级,设计功率就是在80-100W。可成本还是搞不定,有指标还有价格。为难啦

0
回复
weigq888
LV.4
7
2013-08-06 13:07
@edie87@163.com
按1W一块钱算,至少也得100元吧,再加上防水,要灌胶,这胶的钱也要40啊
现在的成本,不算胶都有30多。如果按1W/元,那也就好做了。
0
回复
自然光
LV.4
8
2013-08-06 22:05
楼主你好!,用的什么芯片,能否发一下原理图和PCB看看,1615788457@qq.com
0
回复
2013-08-07 15:10
@weigq888
现在的成本,不算胶都有30多。如果按1W/元,那也就好做了。

灌胶的成本还是比较高的,有需要灌封胶的朋友可以找我呀,QQ 1364674040 

0
回复
2013-08-08 19:45
@自然光
楼主你好!,用的什么芯片,能否发一下原理图和PCB看看,1615788457@qq.com
不算防水外壳40元可以搞定,只是尽量用国产。什么黑金刚、红宝石就别想了。
0
回复
weigq888
LV.4
11
2013-08-08 20:57
@自然光
楼主你好!,用的什么芯片,能否发一下原理图和PCB看看,1615788457@qq.com

6562+103

0
回复
weigq888
LV.4
12
2013-08-08 21:02
@meikunnian123
不算防水外壳40元可以搞定,只是尽量用国产。什么黑金刚、红宝石就别想了。

原来的价格客户转了一圈,没几人搞定,现在接受了我们的价格

0
回复